开云体育 开云官网全国检察机关网站建设及检务公开情况第三方检查报告
发布时间:2023-01-04 05:52
发布者:小编
浏览次数:
2020年11月,受最高人民检察院委托,零点公司对全国检察机关门户网站建设及检务公开情况进行检查。本次检查自2020年11月16日开始,到11月25日结束,复查时间截止到11月28日。
本次检查覆盖全国205家检察院,从层级上包括最高人民检察院、31家省(自治区、直辖市)人民检察院及新疆生产建设兵团人民检察院(以下简称32家省级人民检察院),130家地市级人民检察院(含27家省会城市人民检察院、35家较大的市人民检察院、68家地市级人民检察院),以及42家区县级人民检察院,从区域上覆盖东部、中部、西部地区检察院。
2018年的第一次检查覆盖了175家检察院。本次检查在2018的基础上增加了30家核查单位,主要集中在检务公开情况相对较弱的地市级院和区县级院。

本次检查主要采取人工在线检查的方式开展,通过初查、复查两轮检查最终完成打分。为尽可能保持检查标准的统一性,检查工作依据检查指标进行工作分解,而不以检查对象进行工作分解;在具体检查中,除个别无法截图外,每个扣分点都有截图或录屏资料留存。在复查阶段,所有检查人员交叉分配指标,互相检查,减少因个人理解差异而产生的误扣分。
需要说明的是,因人工操作,在此过程中依然存在工作偏差的可能,误差率控制在5%以内。
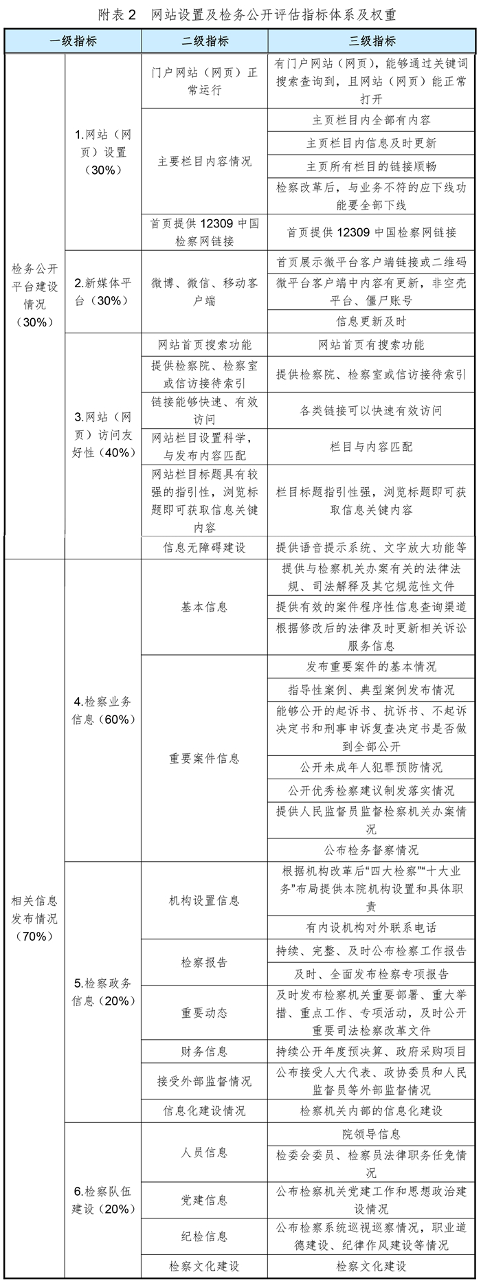
在权重设置方面,目前,检察机关的检务公开平台建设基本都已完成,因此今年的指标设计更侧重于信息发布情况,更关注具体的发布内容,即检察业务信息、检察政务信息、检察队伍信息等三开云 开云体育平台项。指标设置如下:

此外,今年的检查还首次增加了延伸服务得分,对于不仅进行检务公开,而且探索开展便民延伸服务的地方检察院,给予适当加分鼓励,以体现以评促建的导向。本次检查共有13个延伸服务得分项,分布在二级指标中,每个二级指标均对应有延伸服务得分内容。延伸服务得分指标设置如下。

相较于2018年的检查结果,本次检查发现,检察机关在门户网站(或网页)建设、信息发布内容、访问友好性等方面都有显著提升。
2020年度评估结果显示,最高人民检察院、32家省级人民检察院、130家地市级人民检察院均开通了门户网站,且都能打开。42家区县级人民检察院中仅新疆尔自治区铁门关市人民检察院1家单位没有门户网站,也没有在上级检察院网站设置相应网页。
相较于2018年检查时的175家单位中有10家没有开通门户网站或网站不能打开的情况,经过两年的工作努力,检察机关门户网站建设情况显著好转。本次检查中,之前无法打开的网站中有8家单位开设了网站且运行正常,分别为西宁市人民检察院、昌吉回族自治州人民检察院、黄南藏族自治州人民检察院、云浮市人民检察院、本溪市本溪满族自治县人民检察院、辽阳市文圣区人民检察院、海西蒙古族藏族自治州都兰县人民检察院、日喀则市亚东县人民检察院。白银市人民检察院在检查之前就报备了网站正在改版审核中,无法正常访问,故本次未予检查。此外,铁门关市人民检察院依然没有门户网站或在上级院设置网页。此外,在网站链接方面,淄博市人民检察院和洛阳市人民检察院网站均已经可以正常浏览。
从得分来看,2018年检察机关网站建设及开云 开云体育检务公开情况基础得分均值为66.5分,2020年检查评价得分均值为78.9分,提升明显。另有延伸服务得分项均值0.7分,总得分均值为79.6分。其中,得分90分以上的检察院有37家,得分80-90分的有70家,得分70-80分的有66家,得分60-70分的有15家,低于60分的有16家。得分较低的检察院普遍在相关信息发布上有所欠缺,比如“指导性案例、典型案例的发布情况”“优秀检察建议制发落实情况”“及时、全面发布检察专项报告”“公布接受人大代表、政协委员和人民监督员等外部监督情况”“内设机构对外联系电话”等。

网站建设方面整体表现较好,205家被抽查单位中,204家有门户网站,网站内各栏目链接跳转顺畅。在网站内容设置方面,多数网站内的栏目对应地展示有内容,栏目标题指向性强,检察业务信息更新较及时。延展链接方面,首页基本提供了12309中国检察网的链接。
评估中发现,一些检察院的网站设置很有特色。如安徽省人民检察院网站,整体背景设计有地方特色。栏目方面,首页设置了8个一级栏目,涵盖检察院需要公开的检察政务信息、检察业务信息、检察队伍信息等内容。标题指引性强,链接跳转顺畅。点击任意栏目查看,内容充实,信息更新及时,除“走进皖检”栏目的机构设置是2019年更新外,其余栏目均有2020年更新信息。
而江苏省扬州市人民检察院在首页中部位置,放置了江苏检察新闻发布平台、江苏检察为民服务中心等板块,其中为民服务中心板块,集中展示了程序性信息、网上开云 开云体育信访、重要案件信息、终结性法律文书查询、12309检察服务、律师、辩护人预约等常用的检察业务。此外,还有办案数据公开和互动留言板块,办案数据公开板块集中展示自2017年以来的多项检察业务数据信息;互动留言板块可以实现在线留言和检察院回复的有效互动。
广东省汕头市人民检察院网站中的搜索框和延展链接较有特色。搜索框方面,可以实现定向搜索网站内某个栏目或板块内的信息,网站首页不仅提供了人民检察院案件信息公开网链接,还提供了中国裁判文书网、检察法律法规库的链接。
为适应移动互联网需求,检察机关也在积极推进移动检察、掌上检察工作,主要体现在检察机关的微平台客户端建设方面。本次检查发现,205家检察院中,有194家在网站首页公布了微平台客户端,微信公众号、微博和头条号已是检察机关微平台客户端的标准配置,抖音、快手等短视频平台正成为检察机关微平台的发展新方向。如山东省人民检察院网站展示了本院的微博、微信、头条和抖音二维码,四个平台账号都做到每天多篇信息推送。就影响力而言,山东省人民检察院的抖音和微博等客户端粉丝量均排名全国检察机关前三,微博账号粉丝59.8万,抖音号粉丝94.1万,视频获赞443.4万。就微平台客户端的在线检务功能方面,山东检察的微信公众号可以实现多项检务信息查询功能。而头条号则可以实现在线问答,以及跟帖回答的有效互动。
此外,安徽省人民检察院是除最高检外首页集中展示微平台客户端数量较多的检察院之一,包括安徽检察微信、安徽检察微博、安徽检察头条号、安徽检察快手、安徽检察抖音、无障碍客户端等多项微平台客户端二维码,其中安徽检察抖音平台有42.8万粉丝,视频获赞401.4万。如抖音号首页展示的两行文字“检察机关是国家的法律监督机关,检察官是公共利益的代表”,两句话简洁、明了、形象,可以帮助不了解检察机关工作性质的公众知晓检察机关是做什么的。
在微平台客户端应用拓展方面,目前工作最突出的还是最高人民检察院网站。除公布微信、微博、今日头条、抖音的账号二维码或链接外,还有搜狐、腾讯、网易、人民日报、知乎、澎湃、百家号等多个平台,这些平台内的信息每天都有多条更新。最高人民检察院在人民日报客户端的“最高检”人民号,在检查当日就有20余条信息发布,账号累计推送信息2.4万条。丰富、及时的信息更新带来了一定的影响力,目前“最高检”人民号的粉丝达1822.2万,微博账户粉丝1316万,抖音平台粉丝386.1万,视频获赞1745.3万。
有网站、有内容只是基础,要真正保障群众的知情权、方便群众获取信息,还要求网站访问便利性,一方面栏目设置要科学,标题指引性强;另一方面,网站首页要设置搜索框,可以搜索首页没有展示的信息。
本次检查发现,网站首页的搜索框已是检察机关网站的标准配置,有193家网站在其首页设置了搜索框且搜索功能正常。在栏目设置方面,检察机关网站设置多数能围绕检务信息展开,机构简介、检务指南、检务公开等基础栏目是必备项。
在基础信息公开上,多数检察院能围绕重点工作针对性开设栏目,比如江西省人民检察院针对检务公开重内容、重数据的要求,开设了“检察活动”板块,内设法律文书、重要案件信息、典型案例信息等栏目,此外还有“统计总结”板块,专项列出“检察工作报告”和“财政信息”;成都市人民检察院在首页设置的建设、队伍建设、基层院建设、文化建设、社会信用体系建设等多个专项板块。此外,还探索性地展示了检察官绩效考评板块,公示了成都检察院检察官考评委员会名单等信息。
在网站无障碍浏览方面,安徽省人民检察院、山西省人民检察院和河北省人民检察院的表现尤为突出,都在网站首页提供了“网站无障碍”和“无障碍客户端”选项。在网站无障碍栏目内,提供网页朗读功能,朗读声音自然,且可配合鼠标使用随动朗读,朗读的语速可以设置,网站底色配色可选,另有可选的鼠标样式、十字线、读屏专用、说明等多种选项配置,所有功能配置均可使用,真正做到了服务特殊群众的无障碍操作;点击“无障碍客户端”可以直接下载windows系开云 开云体育平台统的客户端程序,安装简单,下载完成后双击即可打开,内部开云 开云体育平台有网站的所有信息,也提供语音朗读功能。此外,安徽省人民检察院首页还提供了安卓版本的无障碍APP,可以供下载安装使用。
在适应检察工作发展需要或根据新的检察职能开辟专栏方面,被检查的205家检察院中,101家网站都开设了“公益诉讼”相关板块、41家单位公布了检察公开听证板块,另有如广东省人民检察院设置了“检察官绩效考评”、“案-件比”等板块。安徽省人民检察院适应工作发展需要,在首页设置了“服务民营企业邮箱”,充分回应检察机关保护民营企业发展的重点工作;还有“公益诉讼随手拍”栏目,为群众参与公益诉讼工作提供了渠道,做到了将群众的力量凝聚到公益诉讼工作中,变被动为主动,拓宽了公益诉讼案件的线索来源。
检察机关业务基本信息公布情况较好,被检查的205家检察院中,有146家单位明确提供了与检察机关办案相关的法律法规、司法解释及其他规范文件,128家单位根据修订后的法律及时更新了相关诉讼服务信息。
最高人民检察院发布的《人民检察院案件信息公开工作规定(试行)》中提及,检察机关将全面推行案件程序性信息网上查询,并将该项信息查询集中到12309网站上,为案件相关人员获取信息提供便捷。检查发现,被检查的205家检察院中,154家单位门户网站首页有提供案件程序性信息查询的板块,可以跳转至12309网站。有38家单位首页没有明确的案件程序性信息查询板块,但是公布了12309中国检察网链接,可以跳转至12309网站实现查询。
本次检查的205家检察院中,有3家进行了法律文书“反向公开”。广州市白云区人民检察院公开了2019年1—6月的法律文书“反向公开”数据。四川省南充市人民检察院公开了2020年下半年刑事类法律文书“反向公开”清单,涉及9个案件。山东省济南市人民检察院公开了2020年1—10月生效法律文书“反向公开”清单,涉及2个案件。
检务公开的一项重要内容是法律文书信息和重要案件信息公开。全国层面,12309中国检察网是全国检察机关法律文书公开、重要案件信息公开的主要平台,可以根据省、市、区县等索引实现精准的地区查询。网站实时统计并公开全国公布的法律文书和重要案件信息的总量,以及当日新增数量。从报告发布前日(12月2日)来看,全国检察机关法律文书总量达1193623件,当日新增3866份。重要案件信息方面,分职务罪案件、热点刑事案件、典型案例、其他案件等四类,公布数量较多。如湖北省襄阳市襄城区人民检察院,2020年以来每月平均公布20件重要案件信息。河南省郑州市人民检察院,2020年以来平均每4个月集中上传一次重要案件信息,每次20件左右。其他法律文书类的公布也不乏亮点,公布最多的江西省兴国县人民检察开云 开云体育院,共公布101条其他法律文书,值得借鉴。除12309中国检察网集中展示重要案件信息外,多数检察院网站自身的检务公开板块也有发布重要案件信息,如安徽省人民检察院网站的检务公开栏目中就有重大案件发布板块。此外,江苏省苏州市人民检察院的首页设置了“办案数据公开”板块,其中《2019年度苏州市检察机关一季度主要办案数据》中,分别列出刑事、民事、未检、公益诉讼、信访等几类案件的具体案件数量、同比对比情况等,同时还提供了类案分析表,清晰地呈现出不同业务类别案件对应的具体项目、数据和同比增幅。
未检工作是检察工作的亮点,本次检查中164家检察院网站有未成年人检察相关板块或者信息。如上海市人民检察院网站检察业务板块中的未成年人检察栏目中,有专项的“未成年人罪预防”系列报道,开云体育 kaiyun.com 官网入口包括案件介绍、专项行动、情况报告等信息。青海省人民检察院首页设置“未检工作30年专栏”,公布了未成年人检察情况介绍、相关会议记录等。
人民监督员和检务督察工作情况开展有进步,本次检查中168家公布了人民监督员监督检察机关办案情况,其中,多数采取新闻、通报、会议记录等形式。另有山西省太原市人民检察院等单位在网站首页一级目录中设置“人民监督员”板块,集中展示人民监督员工作制度、相关措施、人民监督员选任、人民监督员职责等信息。湖北省人民检察院在检察院人员中列出人民监督员、检委会委员、检委会专职委员等名单。另有70家检察院公布了检务督察情况相关信息。如河南省人民检察院队伍建设板块有检务督察专栏,公布检务督察相关的会议、巡视巡察情况等信息。四川省成都市人民检察院“成都检务”板块设置检务督察专栏,公布了2018年、2019年巡视巡察工作情况表等信息。
2018年12月,中央办公厅印发《最高人民检察院职能配置、内设机构和人员编制规定》,文件中明确了最高人民检察院的四大检察职能和十个业务部门。目前有190家检察院依照分类标准,对自己的机构设置进行调整并公布。如江苏省人民检察院在首页设有“网上检察院”模块,模块内部列出“四大检察”和“十大业务”的分类信息,每类信息点击后,配有详细介绍页面,包括对应检察部门的简介、业务动态、办案流程、相关法律法规,并在提供留言板块。这种展现方式最为集中、高效,相当于办事群众通过进“一扇门”,就可以了解检察部门的多维信息。
检察工作报告公布方面,2018年检查时多数检察院工作报告没有专门公布,部分工作报告仅以新闻稿的形式公布。在今年的检查中,170家单位公布了检察工作报告而且绝大多数是完整版。多数检察院设有专门板块集中公布工作报告,73家检察院连续公布了自2016年以来的检察工作报告。
检察专项报告公布方面,多数检察院对公益诉讼、未成年人检察、认罪认罚从宽制度、人民监督员等重点工作的专项报告进行公布。如江西省人民检察院于2020年公布了《关于落实认罪认罚从宽制度工作情况的报告》、《关于刑事执行检察工作情况的报告》。广东省人民检察院2020年公布了《广东未成年人检察工作白皮书》。江苏省南京市人民检察院发布了《南京市未成年人检察工作情况的报告》、《绿色发展、协作保障,服务保障长江经济带发展检察白皮书(2019)》。黑龙江省人民检察院2020年公布了《黑龙江省检察机关开展人民监督员工作情况的报告》。
财务信息公开情况整体较好,有181家检察院公布了预算情况,其中105家单位连续公布了4年以上的预算信息。有172家单位公布了决算信息,其中140家连续公布了3年及以上的决算信息。有148家单位单独或在决算信息中公布了政府采购项目信息。开云体育 kaiyun.com 官网入口
院领导信息公布情况较好,有188家检察院公布了院领导信息,其中143家公布的院领导信息包含姓名、照片、学历、工作经历、任免、分工等其中的三项及以上信息。有118家单位公布了检委会委员或检察员法律职务相关信息。如安徽省淮南市人民检察院检务公开板块,详细列出了院领导的姓名、照片、学历、工作经历、现任职务等信息。同时,各检察部还公布了本部检察官的合影照片。
在今年的检查中,有188家检察院通过多种形式公布自身的建信息,如黑龙江省人民检察院网站在检察院建设板块设置“旗飘扬”专区,安徽省人民检察院在队伍建设板块设置“风廉政建设”专区,四川省成都市人民检察院在首页设置“的建设”专区。
检察机关检务公开工作取得很大成效,但相较于公开标准,依然存在一些明显的问题、不足。本次检查发现以下四类突出问题。
从公开广度来看,存在重刑事检察业务信息公开,轻民事检察、行政检察、公益诉讼检察业务信息公开的问题,未能全面充分反映机构改革后“四大检察”“十大业务”工作情况。比如,各地公开的法律文书多为刑事检察法律文书,鲜有对其他检察业务法律文书公开的探索。
此外,从公开的文书类型来看,《人民检察院案件信息公开规定》规定的4种文书公开情况尚可,但其他法律文书的公开仅处于探索阶段,少有单位公开展示。从12309中国检察网法律文书公开板块来看,以省为单位,目前所有省份都公开了起诉书、抗诉书、不起诉决定书、刑事申诉复查决定书等四类法律文书。但是在其他法律文书类,公开情况不够理想,31个省份及新疆生产建设兵团中仅有13个省份公开了其他法律文书。其中,辽宁、贵州、四川、广西、广东5省(自治区)只公开了1条其他法律文书,甘肃、河北各公开3条其他法律文书,湖北公开5条,河南公开13条。此外,北京市人民检察院第一分院在其他法律文书类中公开的27条文书均是不起诉决定书。
从公开深度来看,案件公开听证、法律文书释法说理、检察办案数据分析、优秀检察建议制发落实情况、人民监督员监督办案情况、检务督察情况等深层次展示检察业务的信息公开不够充分,不能满足人民群众对检务公开的深度需求。公开听证方面,目前检察机关公开的案件公开听证信息比较有限,且多数以新闻稿的形式公布,但是本院当年有多少案件组织了公开听证、占比多少等统计信息鲜有公开。检察办案数据分析方面目前只有少数检察院做到按年度或半年度公开办案数据信息,比如安徽省人民检察院自2018年开始,公开案件数据信息,包括四大业务中不同类型案件的办案数量、逮捕人数、同比情况等信息。其他多数检察院并没有公开此类信息。此外,优秀检察建议制发落实情况、人民监督员监督办案情况、检务督察情况更是少有统计发布,多数只有个案案例的通报情况。
此外,就法律文书“反向公开”数据来看,全国仅有少数单位公开法律文书“反向公开”数据。
这些数据反映出检察机关的检察业务信息公开还有不小差距,要进一步拓宽公开的广度、深度,多挖数据、多做统计。
就检务公开的形式而言,目前仍然比较单一,能够与人民群众有效互动、深度交流的手段还不丰富,主要依靠检察门户网站及新媒体客户端。
门户网站建设已经取得良好成绩,但移动互联网时代,公众更多地接触移动端信息,微博、微信、头条、抖音等新媒体平台已成为对外公开的重要渠道。目前检察机关新媒体平台创新性不足、影响力不强、关注度不高,未能充分适应“掌上”生活时代提供“掌上检察产品”。另外,检察机关普遍存在重视和应用微信公众号作为移动端咨询交流平台不足的问题。
目前微平台客户端方面做得最好的是最高人民检察院。最高人民检察院网站公布了微信、微博、今日头条、抖音、人民日报、知乎、澎湃、百家号等11个微平台链接,就平台信息更新及粉丝量而言,“最高检”人民号的粉丝达1822.2万,开云体育 kaiyun.com 官网入口微博账户粉丝1316万,抖音平台粉丝386.1万,视频获赞1745.3万。这些数据表明群众对检察机关确有了解和关注的需求,并且需求量还比较大。
首先,从公开效果上看,用户体验感需进一步提升。检务公开平台的服务性和实用性不足,部分检察门户网站、新媒体平台不具备网上业务办理等检察服务功能,很多检察院网站象征性地提供检察长信箱、网上留言等功能,但是并未展示回复信息。缺少群众留言互动、咨询回复等板块,在线答疑、在线咨询等栏目互动性不足。甚至青海省人民检察院首页提供“意见反馈平台”的弹窗,点击进去是青海省检察论坛的网站意见反馈板块,与首页公布留言或意见反馈的初衷相悖。
其次,创新性和时代性不足,存在网站形式单一、呆板、保守,且没有及时、有效公开涉及公众切身利益、反映检察职能的检察信息的情况。个别基层院网站存在“套娃式”版面设计,网站界面基本是1:1互相照搬,甚至部分页面内容也照搬。
再次,便民性和友好性不足,普遍未提供语音提示系统、文字放大、不同语言文字版本等功能,残疾人、老年人等特殊群体获取信息存在一定困难,在服务特殊人士方面显然不足。
此外,部分检察院首页搜索功能存在问题,比如湖南省人民检察院的搜索框直接跳转到百度搜索界面,无法有效地搜索湖南省人民检察院网站内信息。四川省成都市人民检察院搜索功能是直接搜索最高人民检察院网站信息,无法有效搜索自己网站内信息。
第一,栏目更新不及时。青海省人民检察院检察业务板块,仅有2条信息,一条是2016年的名为“测试”的信息,一条是2020年6月的信息;湖南省人民检察院信息发布板块仅有1条2018年的信息,建政工板块也停留在2018年。
第二,应下线功能未下线。以检察院职能为例,国家监察体制改革后,检察机关的反贪反渎和职务罪预防部门已转隶至监察委员会,自2018年8月1日起,全国检察机关已停止行贿罪档案查询工作。检查中发现湖南省长沙市人民检察院检务公开板块仍列有“行贿罪档案查询”入口。
检查中发现,检察机关网站建设差异较大,有的检察院首页仅有三个栏目,有的设置十几个栏目。总体观感差异较大,风格差异化严重。
建议统一检务公开的内容、范围和标准。当前,检察机关门户网站建设是在检务公开工作的框架下进行的,以《人民检察院案件信息公开工作规定(试行)》和《关于全面推进检务公开工作的意见》两个文件为标志,检务公开制度框架基本搭建完成。随着《关于进一步加强检察机关门户网站建设的意见》的实施,各级检察机关网站的板块及内容设置逐步趋于清晰。下一步,建议以网站内容建设为重点,进一步明确网站公开的范围,细化网站建设的标准,包括对应当开设哪些栏目、公布哪些信息、有什么技术要求等都要进行明确,以规范和统一全国检察机关网站建设和检务公开工作。
网站信息的核心目的是方便办事群众。办事群众是否能准确、方便、一次性地获取相关信息,对其浏览体验有重要影响。从实际体验讲,以检察十大业务为入口,将每项业务相关的法律法规、政策解释、办事指南、流程图等信息整合在一个模块中的体验最好。因此需要改变以往某项信息单独集中展示的思路,梳理各项检务信息,尤其是与检察业务相关的政策法规解读、办事指南、流程图等内容,做好业务归类,分业务模块综合公开,使群众定向查询时更清晰、便捷。
特别是要加强检察院领导信息、检察官名单、内设机构对外联系方式等机构人员信息的公开,为老百姓提供真正“解渴”的检务信息。要深化检察门户网站、新媒体平台的服务功能,完善信息发布、案件信息查询、法律咨询服务等功能。要强化检务公开平台的便民利民功能,增强信息发布的时效性,保证信息能够及时、有效、无障碍地获取。
从整体趋势来看,检察院层级越高,其网站设置及检务公开情况越好。因而,上级检察院应承担起统领和指导责任,依据检察机关网站建设和检务公开标准,推动所属检察院网站建设提档升级,进一步提升所属检察院检务公开工作水平。要加强检务公开工作的统筹协调和工作指导,重点推进地市级以下检察院检务公开发布平台建设,常态化开展检察门户网站和新媒体平台专项检查,着力推动新时代检务公开工作高质量发展。
最高人民检察院 (100726)北京市东城区北河沿大街147号 (查号台) 010-12309(检察服务热线)开云体育 开云官网开云体育 开云官网






